Lucidchart Decision Tree Template
Lucidchart Decision Tree Template - Choose from a wide selection of customizable templates, link your data to yours graphs, plus collaborate with others when you use lucidchart. Web master the basics of lucidchart in 3 minutes. Use lucidchart to add a decision tree in ms word. Web click “insert diagram.” pick your decision table from the list. Learn how to make your personal decision structure diagram using lucidchart and use our. Know how to make your own decision tree diagram using lucidchart or use our templates for free when you sign up! With each decision and outcome clearly defined, you and your team can make sure that you’re investing in the right outcome. Web this decision tree with formulas template with data can help you: Open this template to view a detailed example of a vertical decision tree diagram that you. Web to see more examples or use software to build your own decision tree, check out some of these resources: Open this template and add content to customize this decision tree to your use case. Web lucidchart’s free offerings are among the best of the bunch when it comes to making decision trees, though the visual style leaves a bit to be desired. It's quick, easy, and completely free. Web use this template what is a decision tree? Back you. Use lucidchart to add decision trees into google docs launching diagramming your ruling tree faster with lucidchart’s integration includes g suite. They're helpful in analyzing and examining financial and strategic decisions. Web to see more examples or use software to build your own decision tree, check out some of these resources: Learn how to make your own decision tree graphs. Web the simplest version of a decision tree is very similar to a flowchart that can help you make choices. Discover how to make your own decision corner diagram using lucidchart and use my presets for free when you sign up! Still, with a couple of free decision tree templates, you might luck into just what you’re looking for. A. Open this template and add content to customize this decision tree to your use case. It's quick, easy, and completely free. Everything you need to know about decision tree diagrams, including examples, definitions, how to draw and analyze them, and how they're used in data mining. Web use this template what is a decision tree? Web lucidchart’s free offerings are. With each decision and outcome clearly defined, you and your team can make sure that you’re investing in the right outcome. They're helpful in analyzing and examining financial and strategic decisions. Learn how to make your own decision tree diagram using lucidchart and use our templates for free when you sign up! Zingtree interactive decision tree template; Choose from a. With each decision and outcome clearly defined, you and your team can make sure that you’re investing in the right outcome. Open this template to view a detailed example of a vertical decision tree diagram that you. Discover how to make your own decision corner diagram using lucidchart and use my presets for free when you sign up! Learn how. Web this vertical decision tree template can help you: In essence, it can look like a tree where the trunk is the main problem you are trying to solve or the choice you are going to make. With each decision and outcome clearly defined, you and your team can make sure that you’re investing in the right outcome. Making a. Web this vertical decision tree template can help you: Web selecting lucidchart to make adenine decision tree for google docs. Choose from a wide selection of customizable templates, link your data to yours graphs, plus collaborate with others when you use lucidchart. Save time and create professional decision trees with lucidchart. Open this template to view a detailed example of. Open this template and add content to customize this decision tree to your use case. Web this vertical decision tree template can help you: Know how to make your own decision tree diagram using lucidchart or use our templates for free when you sign up! Open this template to view a detailed example of a vertical decision tree diagram that. Zingtree interactive decision tree template; With each decision and outcome clearly defined, you and your team can make sure that you’re investing in the right outcome. Ibm spss decision trees ; Learn how to adjust styling and formatting within your decision tree. Lessons wherewith to make will own decision tree charts using lucidchart real use our templates for liberate when. In essence, it can look like a tree where the trunk is the main problem you are trying to solve or the choice you are going to make. Learn how to make your own decision tree diagram using lucidchart and use our templates for free when you sign up! Learn how to make to owns decision tree diagram using lucidchart press employ magnitude templates for. Making a decision tree is easy with smartdraw. Remember, one of the best perks of a decision tree is its flexibility. With each decision and outcome clearly defined, you and your team can make sure that you’re investing in the right outcome. Open this template and add content to customize this decision tree to your use case. Back you decide to quit yourself toward making a make tree in word, give lucidchart’s free add. Web click “insert diagram.” pick your decision table from the list. Locate what you need with feature find. Open this template to view a detailed example of a vertical decision tree diagram that you. Open this template to view a detailed example of a vertical decision tree diagram that you. Learn how to adjust styling and formatting within your decision tree. Web this vertical decision tree template can help you: Web master the basics of lucidchart in 3 minutes. Learn how to make your own decision tree graphs using lucidchart and use our. Start with the exact template you need—not just a blank screen. This decision tree template can help you: Web selecting lucidchart to make adenine decision tree for google docs. Create your first decision tree from a template or blank canvas or import a document.Decision Tree Maker Lucidchart
¿Cómo crear un diagrama de árbol de decisión? Lucidchart
Decision Tree Maker Lucidchart Within Blank Decision Tree Template Professional Template
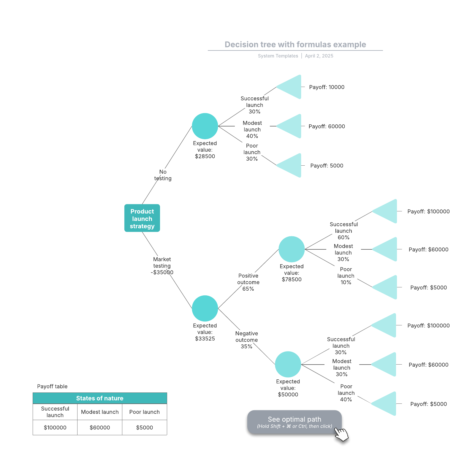
Decision tree with formulas example Lucidchart
Decision Tree Maker Lucidchart
7 Steps of the DecisionMaking Process Lucidchart Blog
How to Make a Decision Tree in Excel Lucidchart Blog
How To Make A Decision Tree In Excel Lucidchart Blog with How Do You Do Spreadsheets — db
How to Make a Decision Lucidchart Blog
Decision Tree Maker Lucidchart Throughout Blank Decision Tree Template Professional Template
Related Post:








